DNS防泄漏查询


查询地址:
其实吧,我感觉DNS泄露这东西,咋个说呢,感觉并没啥大用!仁者见仁吧
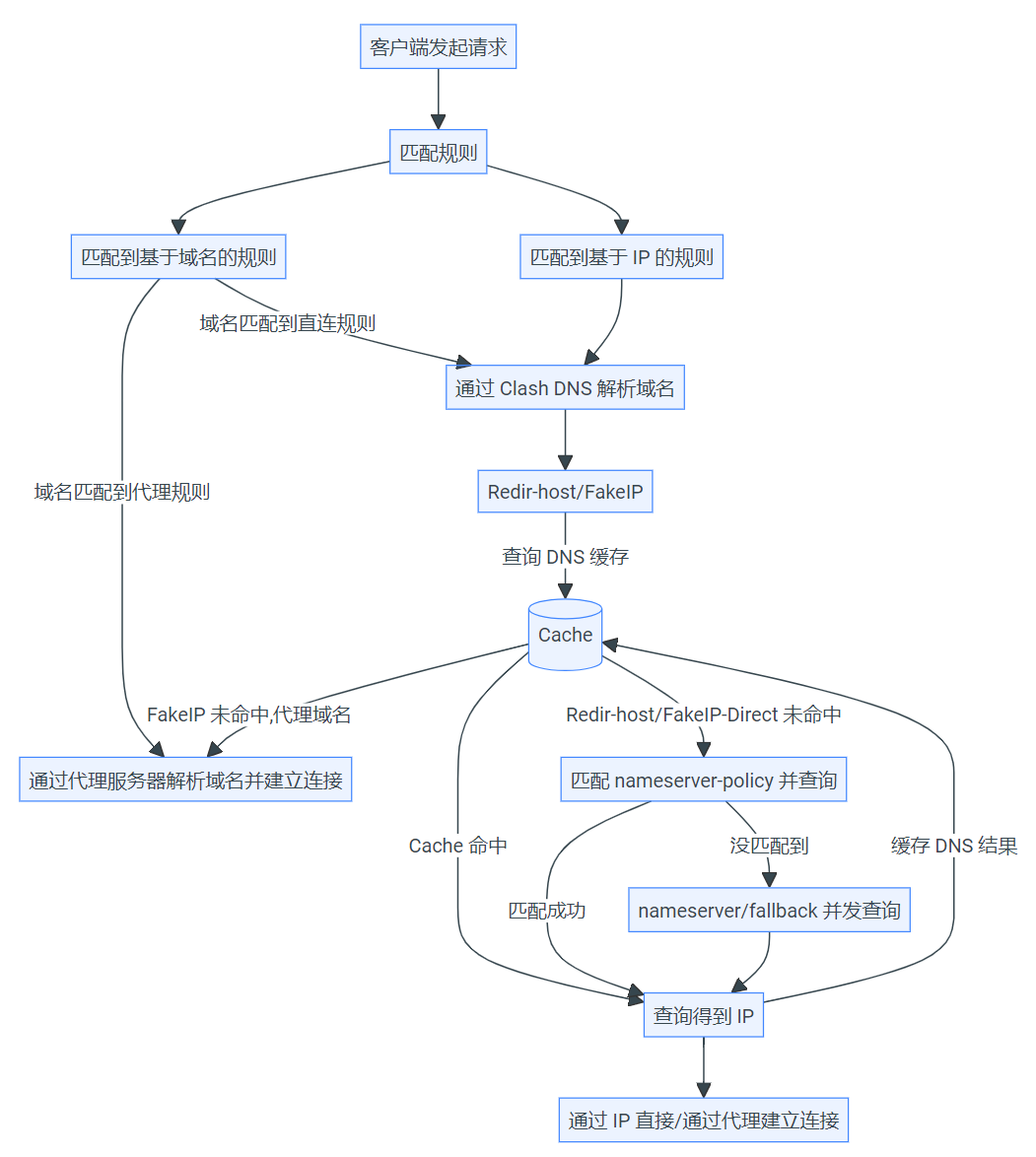
DNS解析流程

节点配置
### 全局配置
mixed-port: 7890 # HTTP(S) + SOCKS 混合代理端口,Clash 主代理入口
allow-lan: true # 允许局域网设备连接本机代理
mode: rule # 代理模式,使用规则分流
bind-address: "*" # 绑定所有网卡地址,使局域网内其他设备可访问
ipv6: false # 禁用 IPv6,防止 DNS 泄露及访问异常
log-level: debug # 日志等级,调试时推荐设置为 debug
profile:
store-selected: true # 记住上次选择的节点或策略
store-fake-ip: true # 记住 fake-ip 映射关系,提升命中率
unified-delay: true # 启用统一延迟计算
tcp-concurrent: true # TCP 并发连接,提升连接速度
global-client-fingerprint: chrome # 全局默认浏览器指纹,用于模拟真实浏览器行为
### DNS 配置
dns:
enable: true # 启用内置 DNS 服务器
prefer-h3: true # 优先使用 HTTP/3(QUIC)协议解析 DNS 请求
ipv6: false # 不解析 AAAA 记录,避免走 IPv6
enhanced-mode: fake-ip # 使用 fake-ip 模式,防止 DNS 泄露
fake-ip-range: 198.18.0.1/16 # 用于 fake-ip 映射的 IP 段(保留地址段)
fake-ip-filter: # fake-ip 排除列表,这些域名将使用真实 IP 解析,防止功能异常
# 本地主机/设备
- +.lan
- +.local
# Windows网络出现小地球图标
- +.msftconnecttest.com
- +.msftncsi.com
# QQ快速登录检测失败
- localhost.ptlogin2.qq.com
- localhost.sec.qq.com
# 追加以下条目
- +.in-addr.arpa
- +.ip6.arpa
- time.*.com
- time.*.gov
- pool.ntp.org
# 微信快速登录检测失败
- localhost.work.weixin.qq.com
respect-rules: true # DNS 查询也按 Clash 规则处理
nameserver: # 直连使用的 DNS 服务器(DoH)
- https://223.5.5.5/dns-query # 阿里公共 DNS
- https://doh.pub/dns-query # 腾讯公共 DNS
proxy-server-nameserver: # 被规则判断为走代理的域名使用此处 DNS
- https://cloudflare-dns.com/dns-query # CloudflareDNS
- https://77.88.8.8/dns-query # YandexDNS
- https://8.8.4.4/dns-query#ecs=1.1.1.1/24&ecs-override=true #GoogleDNS
- https://208.67.222.222/dns-query#ecs=1.1.1.1/24&ecs-override=true #OpenDNS
- https://9.9.9.9/dns-query #Quad9DNS
## 这里替换你的自建节点
proxies:
- { name: "🇯🇵日本claw"}
- { name: "🇺🇸美国dmit"}
### 出站策略锚点(用于复用)
pr: &pr { type: select, proxies: [ 节点选择, 自动选择, 🇯🇵日本claw, 🇺🇸美国dmit, 全局直连 ] }
### 代理组定义
proxy-groups:
- { name: 节点选择, type: select, proxies: [ 自动选择, 🇯🇵日本claw, 🇺🇸美国dmit ] ,icon: https://fastly.jsdelivr.net/gh/clash-verge-rev/clash-verge-rev.github.io@main/docs/assets/icons/adjust.svg }
- { name: 自动选择, type: url-test, include-all: true, tolerance: 20, interval: 300, filter: "^((?!(全局直连)).)*$" ,icon: https://fastly.jsdelivr.net/gh/clash-verge-rev/clash-verge-rev.github.io@main/docs/assets/icons/speed.svg }
- { name: Google, <<: *pr ,icon: https://fastly.jsdelivr.net/gh/clash-verge-rev/clash-verge-rev.github.io@main/docs/assets/icons/google.svg }
- { name: Stream, <<: *pr , icon: https://cdn.jsdelivr.net/gh/uurani/uurani@refs/heads/master/image/stream.svg }
- { name: ChatGPT, <<: *pr , icon: https://fastly.jsdelivr.net/gh/clash-verge-rev/clash-verge-rev.github.io@main/docs/assets/icons/chatgpt.svg }
- { name: Microsoft, <<: *pr , icon: https://fastly.jsdelivr.net/gh/clash-verge-rev/clash-verge-rev.github.io@main/docs/assets/icons/microsoft.svg }
- { name: Telegram, <<: *pr ,icon: https://fastly.jsdelivr.net/gh/clash-verge-rev/clash-verge-rev.github.io@main/docs/assets/icons/telegram.svg }
- { name: Apple, <<: *pr , icon: https://fastly.jsdelivr.net/gh/clash-verge-rev/clash-verge-rev.github.io@main/docs/assets/icons/apple.svg }
- { name: 漏网之鱼, <<: *pr , icon: https://fastly.jsdelivr.net/gh/clash-verge-rev/clash-verge-rev.github.io@main/docs/assets/icons/fish.svg }
- { name: 全局直连, type: select, proxies: [ DIRECT ], icon: https://fastly.jsdelivr.net/gh/clash-verge-rev/clash-verge-rev.github.io@main/docs/assets/icons/link.svg }
# 规则配置
RuleSet_classical: &RuleSet_classical { type: http, behavior: classical, interval: 86400, format: text}
RuleSet_domain: &RuleSet_domain { type: http, behavior: domain, interval: 86400, format: text}
RuleSet_ipcidr: &RuleSet_ipcidr { type: http, behavior: ipcidr, interval: 86400, format: text}
# 订阅规则
rule-providers:
reject_non_ip_no_drop:
<<: *RuleSet_classical
url: 'https://ruleset.skk.moe/Clash/non_ip/reject-no-drop.txt'
path: './rule_set/sukkaw_ruleset/reject_non_ip_no_drop.txt'
reject_non_ip_drop:
<<: *RuleSet_classical
url: https://ruleset.skk.moe/Clash/non_ip/reject-drop.txt
path: ./rule_set/sukkaw_ruleset/reject_non_ip_drop.txt
reject_non_ip:
<<: *RuleSet_classical
url: https://ruleset.skk.moe/Clash/non_ip/reject.txt
path: ./rule_set/sukkaw_ruleset/reject_non_ip.txt
reject_domainset:
<<: *RuleSet_domain
url: https://ruleset.skk.moe/Clash/domainset/reject.txt
path: ./rule_set/sukkaw_ruleset/reject_domainset.txt
reject_ip:
<<: *RuleSet_classical
url: https://ruleset.skk.moe/Clash/ip/reject.txt
path: ./rule_set/sukkaw_ruleset/reject_ip.txt
cdn_domainset:
<<: *RuleSet_domain
url: https://ruleset.skk.moe/Clash/domainset/cdn.txt
path: ./rule_set/sukkaw_ruleset/cdn_domainset.txt
cdn_non_ip:
<<: *RuleSet_domain
url: https://ruleset.skk.moe/Clash/non_ip/cdn.txt
path: ./rule_set/sukkaw_ruleset/cdn_non_ip.txt
# 所有流媒体(包括上述所有流媒体)
stream_non_ip:
<<: *RuleSet_classical
url: https://ruleset.skk.moe/Clash/non_ip/stream.txt
path: ./rule_set/sukkaw_ruleset/stream_non_ip.txt
stream_ip:
<<: *RuleSet_classical
url: https://ruleset.skk.moe/Clash/ip/stream.txt
path: ./rule_set/sukkaw_ruleset/stream_ip.txt
ai_non_ip:
<<: *RuleSet_classical
url: https://ruleset.skk.moe/Clash/non_ip/ai.txt
path: ./rule_set/sukkaw_ruleset/ai_non_ip.txt
telegram_non_ip:
<<: *RuleSet_classical
url: https://ruleset.skk.moe/Clash/non_ip/telegram.txt
path: ./rule_set/sukkaw_ruleset/telegram_non_ip.txt
telegram_ip:
<<: *RuleSet_classical
url: https://ruleset.skk.moe/Clash/ip/telegram.txt
path: ./rule_set/sukkaw_ruleset/telegram_ip.txt
apple_cdn:
<<: *RuleSet_domain
url: https://ruleset.skk.moe/Clash/domainset/apple_cdn.txt
path: ./rule_set/sukkaw_ruleset/apple_cdn.txt
apple_services:
<<: *RuleSet_classical
url: https://ruleset.skk.moe/Clash/non_ip/apple_services.txt
path: ./rule_set/sukkaw_ruleset/apple_services.txt
apple_cn_non_ip:
<<: *RuleSet_classical
url: https://ruleset.skk.moe/Clash/non_ip/apple_cn.txt
path: ./rule_set/sukkaw_ruleset/apple_cn_non_ip.txt
microsoft_cdn_non_ip:
<<: *RuleSet_classical
url: https://ruleset.skk.moe/Clash/non_ip/microsoft_cdn.txt
path: ./rule_set/sukkaw_ruleset/microsoft_cdn_non_ip.txt
microsoft_non_ip:
<<: *RuleSet_classical
url: https://ruleset.skk.moe/Clash/non_ip/microsoft.txt
path: ./rule_set/sukkaw_ruleset/microsoft_non_ip.txt
# 软件更新、操作系统等大文件下载
download_domainset:
<<: *RuleSet_domain
url: https://ruleset.skk.moe/Clash/domainset/download.txt
path: ./rule_set/sukkaw_ruleset/download_domainset.txt
download_non_ip:
<<: *RuleSet_domain
url: https://ruleset.skk.moe/Clash/non_ip/download.txt
path: ./rule_set/sukkaw_ruleset/download_non_ip.txt
# 内网域名和局域网 IP
lan_non_ip:
<<: *RuleSet_classical
url: https://ruleset.skk.moe/Clash/non_ip/lan.txt
path: ./rule_set/sukkaw_ruleset/lan_non_ip.txt
lan_ip:
<<: *RuleSet_classical
url: https://ruleset.skk.moe/Clash/ip/lan.txt
path: ./rule_set/sukkaw_ruleset/lan_ip.txt
domestic_non_ip:
<<: *RuleSet_classical
url: https://ruleset.skk.moe/Clash/non_ip/domestic.txt
path: ./rule_set/sukkaw_ruleset/domestic_non_ip.txt
direct_non_ip:
<<: *RuleSet_classical
url: https://ruleset.skk.moe/Clash/non_ip/direct.txt
path: ./rule_set/sukkaw_ruleset/direct_non_ip.txt
global_non_ip:
<<: *RuleSet_classical
url: https://ruleset.skk.moe/Clash/non_ip/global.txt
path: ./rule_set/sukkaw_ruleset/global_non_ip.txt
domestic_ip:
<<: *RuleSet_classical
url: https://ruleset.skk.moe/Clash/ip/domestic.txt
path: ./rule_set/sukkaw_ruleset/domestic_ip.txt
china_ip:
<<: *RuleSet_ipcidr
url: https://ruleset.skk.moe/Clash/ip/china_ip.txt
path: ./rule_set/sukkaw_ruleset/china_ip.txt
# 分流规则
rules:
### 自定义类规则
- DOMAIN-SUFFIX,infini.money,🇯🇵日本claw
- DOMAIN-SUFFIX,piggo.me,DIRECT
### 非 IP 类规则
- RULE-SET,reject_non_ip,REJECT
- RULE-SET,reject_domainset,REJECT
- RULE-SET,reject_non_ip_drop,REJECT-DROP
- RULE-SET,reject_non_ip_no_drop,REJECT
- RULE-SET,cdn_domainset,节点选择
- RULE-SET,cdn_non_ip,节点选择
- RULE-SET,stream_non_ip,Stream
- RULE-SET,telegram_non_ip,Telegram
- RULE-SET,download_domainset,节点选择
- RULE-SET,download_non_ip,节点选择
- RULE-SET,apple_cdn,Apple
- RULE-SET,apple_cn_non_ip,Apple
- RULE-SET,apple_services,Apple
- RULE-SET,microsoft_cdn_non_ip,Microsoft
- RULE-SET,microsoft_non_ip,Microsoft
- RULE-SET,ai_non_ip,ChatGPT
- RULE-SET,global_non_ip,节点选择
- RULE-SET,domestic_non_ip,全局直连
- RULE-SET,direct_non_ip,全局直连
- RULE-SET,lan_non_ip,全局直连
### IP 类规则
- RULE-SET,reject_ip,REJECT
- RULE-SET,telegram_ip,Telegram
- RULE-SET,stream_ip,Stream
- RULE-SET,lan_ip,全局直连
- RULE-SET,domestic_ip,全局直连
- RULE-SET,china_ip,全局直连
- GEOIP,CN,全局直连
- MATCH,漏网之鱼

软件下载(Win/Mac/Linux通用)
https://github.com/mihomo-party-org/mihomo-party/releases
https://github.com/clash-verge-rev/clash-verge-rev/releases
